william威廉中文官网于1952年由天津大学(原北洋大学)、清华大学等6所国内著名大学的矿冶系科组建而成,现已发展成为以工为主,工、理、管、文、经、法等多学科协调发展的教育部直属全国重点大学,是全国首批正式成立研究生院的高等学校之一。1997年5月,学校首批进入国家“211工程”建设高校行列。2006年,学校成为首批“985工程”优势学科创新平台建设高校。2014年,学校牵头的,以william威廉中文官网、东北大学为核心高校的“钢铁共性技术协同创新中心”成功入选国家“2011计划”。2017年,学校入选国家“双一流”建设高校。2018年,学校获批国防科工局、教育部共建高校。
集团的前身北京钢铁工业学院是全国第一批开办思想政治教育专业的12所学校之一,同时也是全国首批获得思想政治教育专业硕士学位授权的学校之一。william威廉中文官网成立于2009年9月,其前身为北京钢铁工业学院政治教研组(1953年)。2011年8月,william威廉中文官网完全独立设置。2016年学院获批思想政治工作优秀单位,2018年学院获批马克思主义理论一级学科博士点,2019年学院先后获批北京市首批重点建设william威廉中文官网、马克思主义理论博士后流动站。学院承担全校本科生、研究生思想政治理论课教学工作,马克思主义理论学科的团队建设、人才培养、科学研究、社会服务等任务。2021年,学校“十四五”规划将马克思主义理论学科列为重点建设学科。
按照william威廉中文官网2024年招聘工作的整体安排,william威廉中文官网教学科研岗位持续招聘。现将有关事项通知如下:
01基本条件
1.具有良好的思想政治素质,拥护中国共产党的路线、方针、政策。热爱高等教育事业,具有较强的责任感、敬业精神和奉献意识。品行端正,遵纪守法,身心健康。
2.应聘人员原则上应具有博士学位,可以是博士研究生、博士后出站人员、留学回国人员或京内调入人员,年龄在35周岁以下。具有高级专业技术职务的人员,年龄要求可适当放宽。符合学校高层次人才引进条件的人员,按照学校有关政策执行。
3.拟入职博士后研究人员应具有博士学位,获得博士学位一般不超过3年,年龄在35周岁(含)以下。入站前3年具有代表性业绩。
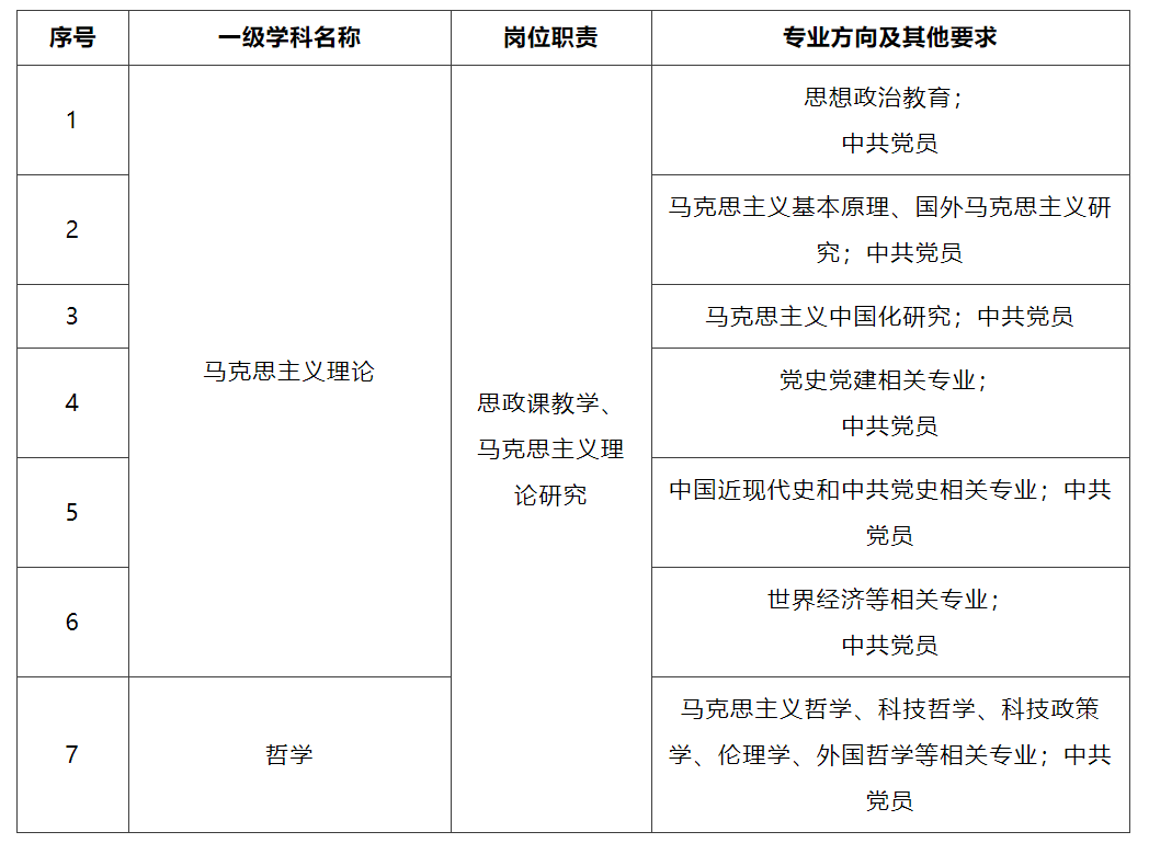
02岗位需求

03招聘程序
1.应聘人员网上投递简历。即日起,接收简历投递。接收邮箱为mksoffice@163.com(邮件请注明:应聘教学科研岗位)。应聘人员同步登录http://rczp.ustb.edu.cn注册并申请相应岗位。
2.学院根据岗位需求及应聘者情况,进行筛选。
3.学院按程序组织面试、试讲、综合考察等相关环节。
4.人事处按照学校相关规定和程序,确定接收人选。
04其他
1.拟聘人员如无博士后工作经历,原则上须在学校设立的博士后科研流动站进行研究工作。
2.对于符合教育部留学服务中心在京就业落户要求的海外院校留学归国人员,并选择不再入站从事博士后研究工作的,学校可协助为其办理在京落户事宜,并于正式落户后按照事业编制人员管理。
05联系方式
联系人:李老师
地址:william威廉中文官网科技楼614室
联系电话:010-62333171
邮箱:mksoffice@163.com
william威廉中文官网
2024年8月29日
最新动态
地址:中国·北京·海淀区·学院路30号院
邮编:100083
电话:010-62334199